11
2018-04校庆| 青春大概,“城”等燕归来——致全球北大城环人的一封家书
亲爱的校友:
百廿载初心不改,
双甲子砥砺前行。
母校即将在2018年迎来建校120周年!
从一个多世纪以前苍黄风雨中先驱志士点燃的火苗,到新中国建立之初百废待兴中高扬的旗帜;从四十年前吹遍华夏大地改革春风中的焕然生机,到上世纪末引领中国高等教育迈向世界一流的坚定决心,历史见证着北大与国家民族的命运始终紧密相连,为人民谋幸福、为民族谋复兴,这是北大不变的初心。
“得天下英才而育之”,是学校的使命,更是学校的幸运,肉视频 没有辜负一代代淑质英才的青春岁月。培养引领未来的人才,孕育影响国家发展和人类进步的新思想、为国家和世界发展提供人才和学术支撑,是我们共同的使命!大学的成就可以用排名、数据来量化呈现,但大学的价值更体现在这里生长过的每一个鲜活的个体,体现在这里培养输送的一批批人才。所幸,这使命因你、因你们、因万千北大人而圆满;这幸运因我们伟大的新时代而与有荣焉!
2018年5月,学校将举办校庆纪念大会、纪念晚会、校友返校等活动,母校期盼着大家的归来。校庆系列活动不仅能让校友们回忆青春、再叙情愫,更是北大人共话发展、谋划未来的契机。
指标与数字的进步是北大,几十年如一日的坚守是北大,踏实工作中的平凡点滴也是北大。无论身在何方,请你们深深地记下:你们就是北大!即使校庆期间无法回到校园,你们永远是母校的欣慰与骄傲。你们在各自的岗位上努力工作、奉献社会,就是对母校最好的祝福与回报。奋斗的路上,母校永远是你们坚实温暖的后盾与港湾!
校庆集结,银杏金黄吹响归家的号角;桃李盈门,繁花盛开静候儿女的归来!
母校,等你回家!


北大双甲子,百廿校庆际;
城环校友情,归来少年时!
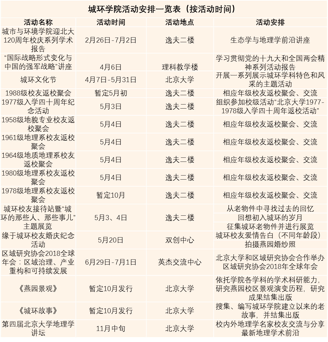
校庆期间,学院组织了丰富多样的活动。诚邀各位校友重温燕园的生活,回味食堂的饭菜,再叙师生情谊,重走燕园小径。期盼与您共话往事,共谋发展。
相约城环,携手前行!
肉视频
肉视频 校友工作办公室
肉视频 校友会
2018年4月
