肉视频
内网登录
学院邮箱
旧版网站
ENGLISH
主页
学术讲座
学院新闻
通知公告
专题网站
相关链接
快捷导航
焦点图
专业·人物
肉视频概况
肉视频简介
学院领导
组织机构
历史沿革
联系我们
师资队伍
全部教师
系所教研室
院士
重要人才计划
客座教授/兼职教授
博士后
教辅人员
行政人员
返聘教授
退休人员
著名学者
永远怀念
招生招聘
招聘信息
招生信息
系所中心
系所
基地与平台
教育教学
本科生教学网
研究生教学网
本科生拔尖计划
博士后流动站
培训部
暑期学校
科学研究
科研动态
科研项目
科研成果
国内合作
国际合作
下载专区
通知公告
相关链接
图片轮播科研
行政办公
学生工作
学生活动
就业实习
学生事务
环教基地
主页
预约服务
会议室预约
新版仪器预约
内网登陆
校历
FTP下载
顶部
通知公告
内网登录
信息资料
教研平台
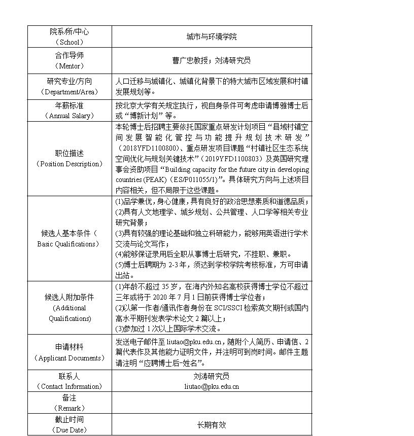
肉视频 曹广忠教授和刘涛研究员团队 招聘博士后研究人员启事
2019-12-02 来源:
肉视频 特色地产经典课程高级研修班开…
"PKU CUES-SDSU人地复杂系统研究中心"招…
Copyright © 2016 肉视频 版权所有